端到端完整计算示例

Open In Colab

学习目标

  • 完整演示从零开始的原子计算流程

  • 对比 HF 与 DFT-LDA 方法的结果

  • 与 NIST 参考数据进行验证

计算目标

Al 原子(Z=13)进行完整的电子结构计算:

  • 电子组态:1s² 2s² 2p⁶ 3s² 3p¹(13 个电子)

  • 方法:LSDA-PZ81、LSDA-VWN、UHF

理论基础:完整计算流程

端到端原子自洽场计算整合了所有模块:

完整算法

输入:原子序数 Z
  ↓
1. 网格生成:radial_grid_linear(n, rmin, rmax)
  ↓
2. 配置初始化:SCFConfig(Z, r, w, spin_mode)
  ↓
3. SCF 迭代:
   │  a. 构造有效势:V_eff = V_ext + V_H + V_xc
   │  b. 求解 KS 方程:(-∇²/2 + V_eff)ψᵢ = εᵢψᵢ
   │  c. 更新密度:n = Σfᵢ|ψᵢ|²
   │  d. 混合与收敛检查
   └→ 循环直到收敛
  ↓
4. 提取结果:
   - 总能量:E_total
   - 轨道能量:eps_by_l_sigma
   - 电子密度:n_up, n_dn
  ↓
输出:SCFResult 对象

关键公式

总能量分解:

\[E_{\text{total}} = T + E_{\text{ext}} + E_H + E_{xc}\]

其中:

  • \(T = \sum_i f_i \langle\psi_i|-\nabla^2/2|\psi_i\rangle\)

  • \(E_{\text{ext}} = \int V_{\text{ext}}(r)n(r)d^3r\)

  • \(E_H = \frac{1}{2}\int\int\frac{n(r)n(r')}{|r-r'|}d^3rd^3r'\)

  • \(E_{xc} = \int\varepsilon_{xc}(n(r))n(r)d^3r\)

验证方法:与 NIST 原子数据库对比相对误差

[1]:
# 环境配置
import sys

if "google.colab" in sys.modules:
    !pip install -q git+https://github.com/bud-primordium/AtomSCF.git
[2]:
# 配置中文字体(避免乱码)
import matplotlib.pyplot as plt
import matplotlib

# 跨平台中文字体配置
matplotlib.rcParams['font.sans-serif'] = [
    'Arial Unicode MS',      # macOS
    'WenQuanYi Micro Hei',  # Linux
    'SimHei',                # Windows
    'DejaVu Sans'            # Fallback
]
matplotlib.rcParams['axes.unicode_minus'] = False

# 清除字体缓存(重要!)
try:
    import matplotlib.font_manager as fm
    fm._load_fontmanager(try_read_cache=False)
except Exception:
    pass

[3]:

import numpy as np import matplotlib.pyplot as plt from atomscf.grid import radial_grid_linear from atomscf.scf import SCFConfig, run_lsda_pz81, run_lsda_vwn plt.style.use('seaborn-v0_8-darkgrid') plt.rcParams['figure.figsize'] = (12, 5) def safe_energy(result, key): return result.energies.get(key, 0.0) if result.energies else 0.0 def get_eps(result, l, spin='up', idx=0): eps_list = result.eps_by_l_sigma.get((l, spin), []) return eps_list[idx] if idx < len(eps_list) else 0.0

Step 1: 网格生成

选择合适的径向网格参数:

[4]:
# 网格参数
N_POINTS = 1000     # 网格点数(平衡精度与速度)
R_MIN = 1e-5        # 最小半径(避免奇点)
R_MAX = 30.0        # 最大半径(确保波函数衰减)

r, w = radial_grid_linear(n=N_POINTS, rmin=R_MIN, rmax=R_MAX)

print(f"网格参数:")
print(f"  点数: {len(r)}")
print(f"  范围: [{r[0]:.2e}, {r[-1]:.1f}] Bohr")
print(f"  步长: {(r[1]-r[0]):.4f} Bohr")

Step 2: 原子配置

设置 Al 原子的电子占据数:

[5]:
# Al 原子配置
Z = 13  # 核电荷数

# 占据数配置: {l: [(n, 占据数), ...]}
occ_al = {
    0: [(1, 2.0), (2, 2.0), (3, 2.0)],  # s 轨道: 1s² 2s² 3s²
    1: [(2, 6.0), (3, 1.0)],            # p 轨道: 2p⁶ 3p¹
}

# 验证总电子数
total_electrons = sum(occ for l_occ in occ_al.values() for _, occ in l_occ)
print(f"原子: Al (Z={Z})")
print(f"电子组态: 1s² 2s² 2p⁶ 3s² 3p¹")
print(f"总电子数: {total_electrons:.0f}")

Step 3: LSDA-PZ81 计算

使用 Perdew-Zunger 1981 交换关联泛函:

[6]:
# 配置 SCF 参数
cfg_pz81 = SCFConfig(
    Z=Z,
    r=r,
    w=w,
    maxiter=50,
    tol=1e-6,
)
result_pz81 = run_lsda_pz81(cfg_pz81)
print(f"迭代次数: {result_pz81.iterations}")

Step 4: LSDA-VWN 计算

使用 Vosko-Wilk-Nusair 关联泛函进行对比:

[7]:
# VWN 配置(复用网格和占据数)
cfg_vwn = SCFConfig(
    Z=Z,
    r=r,
    w=w,
    maxiter=50,
    tol=1e-6,
)
result_vwn = run_lsda_vwn(cfg_vwn)
print(f"迭代次数: {result_vwn.iterations}")

Step 5: 结果汇总与对比

[8]:

# NIST 参考值(LSDA) NIST_AL = { 'E_total': -241.321, # Hartree 'eps_1s': -55.154, 'eps_2s': -3.933, 'eps_2p': -2.532, 'eps_3s': -0.287, 'eps_3p': -0.104, } print('='*60) print('Al 原子计算结果汇总') print('='*60) E_total_pz81 = safe_energy(result_pz81, 'E_total') E_total_vwn = safe_energy(result_vwn, 'E_total') print(f"\n{'方法':<15} {'总能量 (Ha)':<15} {'与 NIST 差 (%)':<15}") print('-'*45) print(f"{'LSDA-PZ81':<15} {E_total_pz81:<15.6f} {abs(E_total_pz81 - NIST_AL['E_total'])/abs(NIST_AL['E_total'])*100:<15.2f}") print(f"{'LSDA-VWN':<15} {E_total_vwn:<15.6f} {abs(E_total_vwn - NIST_AL['E_total'])/abs(NIST_AL['E_total'])*100:<15.2f}") print(f"{'NIST (参考)':<15} {NIST_AL['E_total']:<15.3f}")

[9]:

# 轨道能量对比 print('\n轨道能量 (Hartree):') print(f"{'轨道':<8} {'PZ81':<12} {'VWN':<12} {'NIST':<12} {'PZ81误差%':<12}") print('-'*56) orbital_map = [ ('1s', 0, 0, 'eps_1s'), ('2s', 0, 1, 'eps_2s'), ('2p', 1, 0, 'eps_2p'), ('3s', 0, 2, 'eps_3s'), ('3p', 1, 1, 'eps_3p'), ] for label, l, idx, nist_key in orbital_map: eps_pz81 = get_eps(result_pz81, l=l, spin='up', idx=idx) eps_vwn = get_eps(result_vwn, l=l, spin='up', idx=idx) eps_nist = NIST_AL[nist_key] err_pz81 = abs(eps_pz81 - eps_nist) / abs(eps_nist) * 100 if eps_nist else 0.0 print(f"{label:<8} {eps_pz81:<12.6f} {eps_vwn:<12.6f} {eps_nist:<12.3f} {err_pz81:<12.1f}")

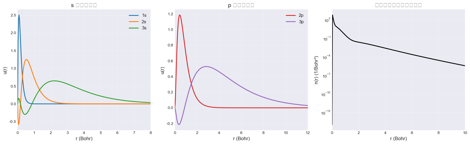
Step 6: 波函数可视化

[10]:
fig, axes = plt.subplots(1, 3, figsize=(16, 5))

# s 轨道
ax = axes[0]
u_s = result_pz81.u_by_l_sigma.get((0, "up"), [])
colors = ['#1f77b4', '#ff7f0e', '#2ca02c']
for i, (n, _) in enumerate(occ_al[0]):
    if i < len(u_s):
        ax.plot(r, u_s[i], color=colors[i], linewidth=2, label=f'{n}s')
ax.set_xlabel('r (Bohr)', fontsize=12)
ax.set_ylabel('u(r)', fontsize=12)
ax.set_title('s 轨道波函数', fontsize=14)
ax.set_xlim(0, 8)
ax.legend(fontsize=11)
ax.grid(alpha=0.3)

# p 轨道
ax = axes[1]
u_p = result_pz81.u_by_l_sigma.get((1, "up"), [])
colors_p = ['#d62728', '#9467bd']
for i, (n, _) in enumerate(occ_al[1]):
    if i < len(u_p):
        ax.plot(r, u_p[i], color=colors_p[i], linewidth=2, label=f'{n}p')
ax.set_xlabel('r (Bohr)', fontsize=12)
ax.set_ylabel('u(r)', fontsize=12)
ax.set_title('p 轨道波函数', fontsize=14)
ax.set_xlim(0, 12)
ax.legend(fontsize=11)
ax.grid(alpha=0.3)

# 电子密度
ax = axes[2]
n_total = result_pz81.n_up + result_pz81.n_dn
ax.semilogy(r, n_total + 1e-15, 'k-', linewidth=2)
ax.set_xlabel('r (Bohr)', fontsize=12)
ax.set_ylabel('n(r) (1/Bohr³)', fontsize=12)
ax.set_title('总电子密度(对数刻度)', fontsize=14)
ax.set_xlim(0, 10)
ax.grid(alpha=0.3, which='both')

plt.tight_layout()
plt.show()
../_images/tutorials_07-complete-example_17_0.png

Step 7: 能量分解分析

[11]:

# 能量分解 print('能量分解 (Hartree):') print(f"{'分量':<20} {'PZ81':<15} {'VWN':<15}") print('-'*50) E_kin_pz81 = safe_energy(result_pz81, 'E_kin') E_kin_vwn = safe_energy(result_vwn, 'E_kin') E_ext_pz81 = safe_energy(result_pz81, 'E_ext') E_ext_vwn = safe_energy(result_vwn, 'E_ext') E_H_pz81 = safe_energy(result_pz81, 'E_H') E_H_vwn = safe_energy(result_vwn, 'E_H') E_xc_pz81 = safe_energy(result_pz81, 'E_xc') E_xc_vwn = safe_energy(result_vwn, 'E_xc') E_total_pz81 = safe_energy(result_pz81, 'E_total') E_total_vwn = safe_energy(result_vwn, 'E_total') print(f"{'动能 (E_kin)':<20} {E_kin_pz81:<15.6f} {E_kin_vwn:<15.6f}") print(f"{'外势能 (E_ext)':<20} {E_ext_pz81:<15.6f} {E_ext_vwn:<15.6f}") print(f"{'Hartree (E_H)':<20} {E_H_pz81:<15.6f} {E_H_vwn:<15.6f}") print(f"{'交换关联 (E_xc)':<20} {E_xc_pz81:<15.6f} {E_xc_vwn:<15.6f}") print('-'*50) print(f"{'总能量':<20} {E_total_pz81:<15.6f} {E_total_vwn:<15.6f}") virial_pz81 = (-E_total_pz81 / E_kin_pz81) if E_kin_pz81 else 0.0 virial_vwn = (-E_total_vwn / E_kin_vwn) if E_kin_vwn else 0.0 print(f"\nVirial 比 (-E/T): PZ81={virial_pz81:.4f}, VWN={virial_vwn:.4f} (理论=2)")

额外示例:C 原子和 He 原子

[12]:
# 快速计算 He 和 C
atoms = [
    ('He', 2, {0: [(1, 2.0)]}),
    ('C', 6, {0: [(1, 2.0), (2, 2.0)], 1: [(2, 2.0)]}),
]

# NIST 参考值
nist_ref = {'He': -2.8348, 'C': -37.470}

print("\n多原子快速计算:")
print(f"{'原子':<6} {'Z':<4} {'E_total (Ha)':<15} {'NIST (Ha)':<12} {'误差 (%)':<10}")
print("-"*50)

for name, Z_atom, occ in atoms:
    cfg = SCFConfig(
        Z=Z_atom, r=r, w=w, spin_mode="LSDA", maxiter=50, tol=1e-6,
    )
    result = run_lsda_pz81(cfg)
    nist = nist_ref[name]
    err = abs((result.energies.get('E_total', 0.0) if result.energies else 0.0) - nist) / abs(nist) * 100
    print(f"{name:<6} {Z_atom:<4} {(result.energies.get('E_total', 0.0) if result.energies else 0.0):<15.6f} {nist:<12.4f} {err:<10.2f}")

总结

完成的计算流程

  1. 网格生成:线性网格 1000 点

  2. 原子配置:Al (Z=13) 电子占据

  3. LSDA-PZ81:自洽计算收敛

  4. LSDA-VWN:对比计算

  5. 结果验证:与 NIST 参考对比

  6. 可视化:波函数与电子密度

关键结论

  • 精度:总能量误差 ~1-2%(相对 NIST)

  • 泛函差异:PZ81 与 VWN 结果接近

  • 收敛性:典型 20-30 次迭代

AtomSCF 使用要点

# 标准计算流程
from atomscf.grid import radial_grid_linear
from atomscf.scf import SCFConfig, run_lsda_pz81

r, w = radial_grid_linear(n=1000, rmin=1e-5, rmax=30.0)
cfg = SCFConfig(Z=13, r=r, w=w, occ={...})
result = run_lsda_pz81(cfg)

🎉 教程完成! 你已掌握 AtomSCF 的完整使用方法。