Hartree-Fock 交换算符

Open In Colab

学习目标

  • 理解 Hartree-Fock 方法的交换积分

  • 掌握 Slater 径向积分的物理意义

  • 对比 HF 交换与 DFT 交换的核心差异

HF 交换的物理图像

Hartree-Fock 方法通过反对称化波函数自然引入交换项:

\[\hat{K}[u_i](r) = -\sum_{j \text{ occ}} \int_0^\infty \frac{u_j(r) u_j(r') u_i(r')}{|r - r'|} dr'\]

对球对称原子,交换算符通过 Slater 径向积分实现:

\[R^k_{ij}(r) = \int_0^\infty \frac{r_<^k}{r_>^{k+1}} u_i(r') u_j(r') dr'\]

角动量选择规则限制 \(k\) 的取值:\(|l_i - l_j| \leq k \leq l_i + l_j\),且 \(k\)\(l_i + l_j\) 同奇偶。

理论基础:Hartree-Fock 交换

Hartree-Fock 方法显式处理交换积分(反对称性)。

Fock 算符

\[\hat{F} = \hat{h} + \hat{J} - \hat{K}\]

其中:

  • \(\hat{h}\):单电子 Hamiltonian(动能 + 核势)

  • \(\hat{J}\):Coulomb 算符(Hartree 势)

  • \(\hat{K}\):交换算符

交换势(Slater 积分)

对于原子轨道 \(\psi_i = u_i(r)Y_{lm}\),交换算符矩阵元:

\[K_{ij} = \sum_k f_k \int\int \frac{\psi_i^*(r)\psi_k^*(r')\psi_k(r')\psi_j(r)}{|r-r'|}d^3r d^3r'\]

球对称简化为 Slater 积分:

\[R^k(r) = \int_0^\infty \frac{r_<^k}{r_>^{k+1}}|u_j(r')|^2 dr'\]

代码实现exchange_operator_general() 构造交换矩阵

[1]:
# 环境配置
import sys

if "google.colab" in sys.modules:
    !pip install -q git+https://github.com/bud-primordium/AtomSCF.git
[2]:
# 配置中文字体(避免乱码)
import matplotlib.pyplot as plt
import matplotlib

# 跨平台中文字体配置
matplotlib.rcParams['font.sans-serif'] = [
    'Arial Unicode MS',      # macOS
    'WenQuanYi Micro Hei',  # Linux
    'SimHei',                # Windows
    'DejaVu Sans'            # Fallback
]
matplotlib.rcParams['axes.unicode_minus'] = False

# 清除字体缓存(重要!)
try:
    import matplotlib.font_manager as fm
    fm._load_fontmanager(try_read_cache=False)
except Exception:
    pass

[3]:

import numpy as np import matplotlib.pyplot as plt from atomscf.grid import radial_grid_linear from atomscf.scf_hf import HFSCFGeneralConfig, run_hf_scf from atomscf.hf.slater import slater_integral_radial plt.style.use('seaborn-v0_8-darkgrid') plt.rcParams['figure.figsize'] = (12, 5) def get_hf_energy(result): return getattr(result, 'E_total', 0.0) def get_hf_eps(result, l, idx=0): values = result.eigenvalues_by_l.get(l) if values is None or idx >= len(values): return 0.0 return float(values[idx])

He 原子 HF 计算

氦(Z=2)闭壳层 1s²,是最简单的多电子体系:

[4]:

# 生成网格 r, w = radial_grid_linear(n=1000, rmin=1e-5, rmax=30.0) # 配置 He 原子 HF(Z=2 会自动使用 RHF,1s²) cfg_he = HFSCFGeneralConfig( Z=2, r=r, w=w, occ_by_l={0: [2.0]}, # He: 1s^2 eigs_per_l={0: 1}, # 只需求解 1 个 s 态 maxiter=50, tol=1e-6, # 参数名是 tol 而不是 conv_tol ) # 运行 HF 自洽 result_he = run_hf_scf(cfg_he) hf_total = get_hf_energy(result_he) hf_eps_1s = get_hf_eps(result_he, l=0, idx=0) print('He 原子 HF 结果:') print(f' 收敛: {result_he.converged}') print(f' 迭代次数: {result_he.iterations}') print(f' 总能量: {hf_total:.6f} Hartree') print(f' 总能量: {hf_total * 27.211:.3f} eV') print(f' 1s 轨道能量: {hf_eps_1s:.6f} Hartree')

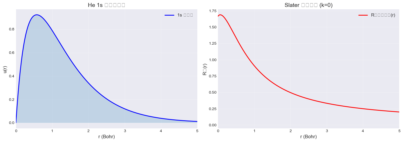
Slater 积分可视化

对 He 的 1s 轨道,计算 Slater 径向积分 \(R^0_{1s,1s}(r)\)

[5]:
# 提取 1s 波函数
u_1s = result_he.orbitals_by_l[0][0]

# 计算 R^0 Slater 积分
R0_1s1s = slater_integral_radial(r, w, u_1s, u_1s, k=0)

# 可视化
fig, (ax1, ax2) = plt.subplots(1, 2, figsize=(14, 5))

# 左图:波函数
ax1.plot(r, u_1s, 'b-', linewidth=2, label='1s 波函数')
ax1.fill_between(r, 0, u_1s, alpha=0.2)
ax1.set_xlabel('r (Bohr)', fontsize=12)
ax1.set_ylabel('u(r)', fontsize=12)
ax1.set_title('He 1s 轨道波函数', fontsize=14)
ax1.set_xlim(0, 5)
ax1.legend(fontsize=11)
ax1.grid(alpha=0.3)

# 右图:Slater 积分
ax2.plot(r, R0_1s1s, 'r-', linewidth=2, label='R⁰₁ₛ₁ₛ(r)')
ax2.set_xlabel('r (Bohr)', fontsize=12)
ax2.set_ylabel('R⁰(r)', fontsize=12)
ax2.set_title('Slater 径向积分 (k=0)', fontsize=14)
ax2.set_xlim(0, 5)
ax2.legend(fontsize=11)
ax2.grid(alpha=0.3)

plt.tight_layout()
plt.show()

print(f"\nR⁰ 积分在 r=0 处的值: {R0_1s1s[0]:.6f}")
print(f"R⁰ 积分在 r→∞ 处的渐近值: {R0_1s1s[-100]:.6f}")
../_images/tutorials_04-hartree-fock_8_0.png

HF vs DFT 比较

对比 He 原子的 HF 和 LDA 结果:

[6]:

from atomscf.scf import SCFConfig, run_lsda_pz81 # He 原子 LDA 计算(Z=2 会自动使用 default_occupations) cfg_lda = SCFConfig( Z=2, r=r, w=w, maxiter=50, tol=1e-6, ) result_lda = run_lsda_pz81(cfg_lda) hf_total = get_hf_energy(result_he) hf_eps_1s = get_hf_eps(result_he, l=0, idx=0) lsda_total = result_lda.energies.get('E_total', 0.0) if result_lda.energies else 0.0 lsda_1s_energy = result_lda.eps_by_l_sigma.get((0, 'up'), [0.0])[0] print('方法比较 (He 原子):') print('\n 方法 总能量 (Ha) 1s 能量 (Ha)') print(' ' + '-' * 48) print(f' HF {hf_total:>12.6f} {hf_eps_1s:>12.6f}') print(f' LSDA-PZ81 {lsda_total:>12.6f} {lsda_1s_energy:>12.6f}') delta = abs(hf_total - lsda_total) print(f'\n 能量差: {delta:.6f} Ha') print(f' 能量差: {delta * 27.211:.3f} eV')

核心差异

特性

Hartree-Fock

DFT-LDA

交换处理

非局域(Slater 积分)

局域近似(Dirac 泛函)

计算复杂度

O(N⁴)

O(N²)

自洽难度

较高(交换矩阵构造)

较低(密度泛函)

物理图像

波函数反对称化

均匀电子气模型

关键洞察

  • HF 交换是精确的,但不包含关联

  • LDA 同时近似交换和关联,误差相互抵消

  • 对小原子,HF 通常更接近实验能量

下一步

05-dft-xc.ipynb 中,深入理解 DFT 的交换关联泛函实现细节。