自旋处理:RHF vs UHF

Open In Colab

学习目标

  • 理解限制性(RHF)与非限制性(UHF)Hartree-Fock 的区别

  • 掌握 LSDA 自旋极化计算方法

  • 分析开壳层体系的自旋密度分布

RHF vs UHF 核心区别

方法

适用体系

α/β 轨道

自旋极化

RHF

闭壳层(He, Be, Ne)

相同

UHF

开壳层(H, Li, C)

独立

理论基础:自旋极化 DFT

自旋密度泛函理论(SDFT)区分自旋向上和向下通道。

LSDA vs LDA

LDA(自旋非极化)

  • 强制 \(n_\uparrow = n_\downarrow = n/2\)

  • 对称交换关联势:\(v_{xc}^\uparrow = v_{xc}^\downarrow\)

LSDA(自旋极化)

  • 独立密度:\(n_\uparrow(r) \neq n_\downarrow(r)\)

  • 自旋极化度:\(\zeta = (n_\uparrow - n_\downarrow)/n\)

  • 不对称势:\(v_{xc}^\uparrow \neq v_{xc}^\downarrow\)

自旋分裂

交换关联势的自旋依赖性导致轨道能级分裂:

\[\Delta \varepsilon = \varepsilon_\uparrow - \varepsilon_\downarrow \approx \frac{\partial^2 \varepsilon_{xc}}{\partial \zeta^2}\Delta\zeta\]

Hund 规则:最大自旋多重度配置能量最低(如 C: \(2p^2 \rightarrow \uparrow\uparrow\) 而非 \(\uparrow\downarrow\)

代码实现

  • spin_mode="LSDA" → 自旋极化计算

  • result.n_up, result.n_dn → 自旋分辨密度

  • eps_by_l_sigma[(l, "up")] → 自旋分辨能量

[1]:
# 环境配置
import sys

if "google.colab" in sys.modules:
    !pip install -q git+https://github.com/bud-primordium/AtomSCF.git
[2]:
# 配置中文字体(避免乱码)
import matplotlib.pyplot as plt
import matplotlib

# 跨平台中文字体配置
matplotlib.rcParams['font.sans-serif'] = [
    'Arial Unicode MS',      # macOS
    'WenQuanYi Micro Hei',  # Linux
    'SimHei',                # Windows
    'DejaVu Sans'            # Fallback
]
matplotlib.rcParams['axes.unicode_minus'] = False

# 清除字体缓存(重要!)
try:
    import matplotlib.font_manager as fm
    fm._load_fontmanager(try_read_cache=False)
except Exception:
    pass

[3]:

import numpy as np import matplotlib.pyplot as plt from atomscf.grid import radial_grid_linear from atomscf.scf import SCFConfig, run_lsda_pz81 from atomscf.scf_hf import HFSCFGeneralConfig, HFSCFGeneralResult, run_hf_scf plt.style.use('seaborn-v0_8-darkgrid') plt.rcParams['figure.figsize'] = (12, 5) # 便捷函数:安全提取轨道能量 def get_orbital_energy(result, l, spin='up', idx=0): eps_list = result.eps_by_l_sigma.get((l, spin), []) return eps_list[idx] if idx < len(eps_list) else 0.0

1. 闭壳层体系:He 原子

氦原子(Z=2)电子组态 1s²,两个电子自旋配对,适合 RHF。

[4]:

# 生成网格 r, w = radial_grid_linear(n=600, rmin=1e-5, rmax=20.0) # He: LSDA 计算(自旋非极化) cfg_he = SCFConfig( Z=2, r=r, w=w, spin_mode='LDA', # 强制自旋配对 ) result_he_lda = run_lsda_pz81(cfg_he) E_total_he = result_he_lda.energies.get('E_total', 0.0) if result_he_lda.energies else 0.0 eps_1s_he = get_orbital_energy(result_he_lda, l=0, spin='up', idx=0) print('He 原子 LDA(自旋非极化):') print(f' 总能量: {E_total_he:.6f} Hartree') print(f' 1s 能级: {eps_1s_he:.6f} Hartree')

2. 开壳层体系:H 原子

氢原子(Z=1)只有 1 个电子,必须使用自旋极化方法。

[5]:

# H: LSDA 自旋极化计算 cfg_h_lsda = SCFConfig( Z=1, r=r, w=w, spin_mode='LSDA', # 自旋极化 ) result_h_lsda = run_lsda_pz81(cfg_h_lsda) E_total_h = result_h_lsda.energies.get('E_total', 0.0) if result_h_lsda.energies else 0.0 eps_1s_up = get_orbital_energy(result_h_lsda, l=0, spin='up', idx=0) print('H 原子 LSDA(自旋极化):') print(f' 总能量: {E_total_h:.6f} Hartree') print(f' 1s↑ 能级: {eps_1s_up:.6f} Hartree') print(' 理论值: -0.5 Hartree') print('\n自旋密度:') print(f" n↑ 积分: {np.sum(result_h_lsda.n_up * w * 4 * np.pi * r**2):.4f}") print(f" n↓ 积分: {np.sum(result_h_lsda.n_dn * w * 4 * np.pi * r**2):.4f}")

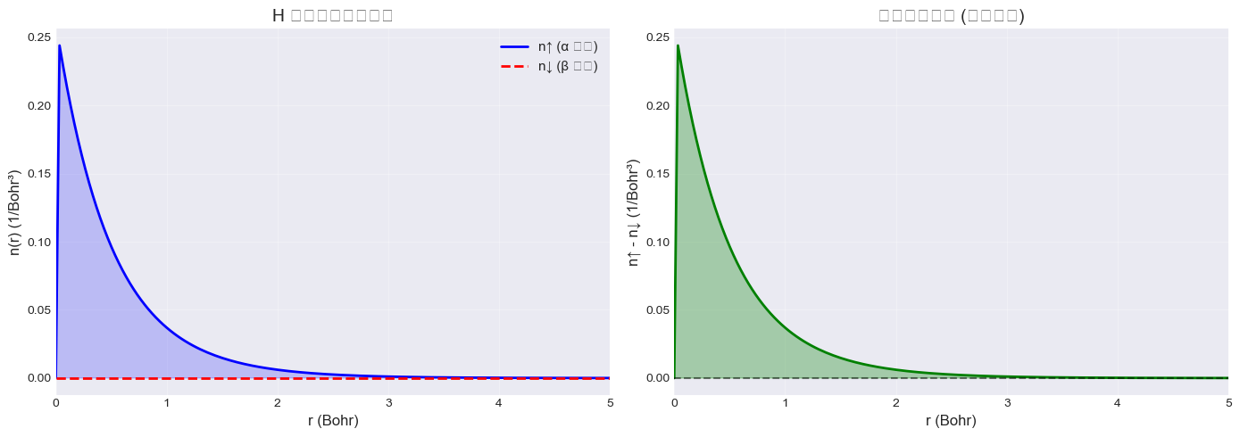
3. 自旋密度可视化

对比 H 原子的 α 和 β 自旋密度分布:

[6]:
fig, (ax1, ax2) = plt.subplots(1, 2, figsize=(14, 5))

# 左图:自旋密度
ax1.plot(r, result_h_lsda.n_up, 'b-', linewidth=2, label='n↑ (α 自旋)')
ax1.plot(r, result_h_lsda.n_dn, 'r--', linewidth=2, label='n↓ (β 自旋)')
ax1.fill_between(r, result_h_lsda.n_up, alpha=0.2, color='blue')
ax1.set_xlabel('r (Bohr)', fontsize=12)
ax1.set_ylabel('n(r) (1/Bohr³)', fontsize=12)
ax1.set_title('H 原子自旋密度分布', fontsize=14)
ax1.set_xlim(0, 5)
ax1.legend(fontsize=11)
ax1.grid(alpha=0.3)

# 右图:自旋极化密度
spin_density = result_h_lsda.n_up - result_h_lsda.n_dn
ax2.plot(r, spin_density, 'g-', linewidth=2)
ax2.fill_between(r, 0, spin_density, alpha=0.3, color='green')
ax2.axhline(y=0, color='k', linestyle='--', alpha=0.5)
ax2.set_xlabel('r (Bohr)', fontsize=12)
ax2.set_ylabel('n↑ - n↓ (1/Bohr³)', fontsize=12)
ax2.set_title('自旋极化密度 (磁化密度)', fontsize=14)
ax2.set_xlim(0, 5)
ax2.grid(alpha=0.3)

plt.tight_layout()
plt.show()

# 计算磁矩
mag_moment = np.sum(spin_density * w * 4 * np.pi * r**2)
print(f"磁矩: {mag_moment:.4f} μ_B")
../_images/tutorials_06-spin_10_0.png

4. C 原子:开壳层多电子体系

碳原子(Z=6)电子组态 1s² 2s² 2p²,2p 壳层部分填充。

根据 Hund 规则:2 个 2p 电子自旋平行(↑↑),形成三重态。

[7]:

# 网格(C 需要更多点) r_c, w_c = radial_grid_linear(n=800, rmin=1e-5, rmax=25.0) # C: LSDA 自旋极化 # 2p² 按 Hund 规则:2 个电子都是 ↑ 自旋 cfg_c = SCFConfig( Z=6, r=r_c, w=w_c, spin_mode='LSDA', ) result_c = run_lsda_pz81(cfg_c) E_total_c = result_c.energies.get('E_total', 0.0) if result_c.energies else 0.0 print('C 原子 LSDA:') print(f' 总能量: {E_total_c:.6f} Hartree') print('\n轨道能量 (Hartree):') for l, label in [(0, 's'), (1, 'p')]: for spin, spin_mark in [('up', '↑'), ('down', '↓')]: eps_list = result_c.eps_by_l_sigma.get((l, spin), []) if not len(eps_list): continue for i, eps in enumerate(eps_list): print(f' {i + l + 1}{label}{spin_mark}: {eps:.6f}')

[8]:
# C 原子自旋密度可视化
fig, axes = plt.subplots(1, 3, figsize=(16, 4))

# 总密度
n_total_c = result_c.n_up + result_c.n_dn
axes[0].plot(r_c, n_total_c, 'k-', linewidth=2)
axes[0].fill_between(r_c, 0, n_total_c, alpha=0.2)
axes[0].set_xlabel('r (Bohr)')
axes[0].set_ylabel('n(r)')
axes[0].set_title('C: 总电子密度')
axes[0].set_xlim(0, 3)

# α/β 密度
axes[1].plot(r_c, result_c.n_up, 'b-', linewidth=2, label='n↑')
axes[1].plot(r_c, result_c.n_dn, 'r--', linewidth=2, label='n↓')
axes[1].set_xlabel('r (Bohr)')
axes[1].set_ylabel('n(r)')
axes[1].set_title('C: α/β 自旋密度')
axes[1].set_xlim(0, 3)
axes[1].legend()

# 自旋极化
spin_c = result_c.n_up - result_c.n_dn
axes[2].plot(r_c, spin_c, 'g-', linewidth=2)
axes[2].fill_between(r_c, 0, spin_c, alpha=0.3, color='green')
axes[2].axhline(y=0, color='k', linestyle='--', alpha=0.5)
axes[2].set_xlabel('r (Bohr)')
axes[2].set_ylabel('n↑ - n↓')
axes[2].set_title('C: 自旋极化密度')
axes[2].set_xlim(0, 3)

plt.tight_layout()
plt.show()

# 验证电子数
N_up = np.sum(result_c.n_up * w_c * 4 * np.pi * r_c**2)
N_dn = np.sum(result_c.n_dn * w_c * 4 * np.pi * r_c**2)
print(f"\n电子数: N↑={N_up:.2f}, N↓={N_dn:.2f}, 总={N_up+N_dn:.2f}")
print(f"磁矩: {N_up - N_dn:.2f} μ_B")
../_images/tutorials_06-spin_13_0.png

5. LDA vs LSDA 对比

对于开壳层体系,强制自旋配对(LDA)会导致能量偏高:

[9]:

# Li 原子:LDA vs LSDA r_li, w_li = radial_grid_linear(n=600, rmin=1e-5, rmax=25.0) # LDA(强制自旋配对) cfg_li_lda = SCFConfig( Z=3, r=r_li, w=w_li, spin_mode='LDA', ) result_li_lda = run_lsda_pz81(cfg_li_lda) # LSDA(自旋极化) cfg_li_lsda = SCFConfig( Z=3, r=r_li, w=w_li, spin_mode='LSDA', ) result_li_lsda = run_lsda_pz81(cfg_li_lsda) E_li_lda = result_li_lda.energies.get('E_total', 0.0) if result_li_lda.energies else 0.0 E_li_lsda = result_li_lsda.energies.get('E_total', 0.0) if result_li_lsda.energies else 0.0 delta_mHa = (E_li_lda - E_li_lsda) * 1000 print('Li 原子能量对比:') print(f' LDA(自旋配对): {E_li_lda:.6f} Hartree') print(f' LSDA(自旋极化): {E_li_lsda:.6f} Hartree') print(f' 能量差: {delta_mHa:.2f} mHartree') print('\n结论: LSDA 能量更低,自旋极化稳定开壳层体系')

总结

方法选择指南

体系类型

电子组态

推荐方法

闭壳层

He(1s²), Be(2s²), Ne

RHF / LDA

开壳层

H(1s¹), Li(2s¹), C(2p²)

UHF / LSDA

关键概念

  • 自旋极化:α 和 β 电子密度不同,产生磁矩

  • Hund 规则:同一壳层电子优先自旋平行排列

  • 能量稳定化:自旋极化降低开壳层体系能量

下一步

07-complete-example.ipynb:端到端完整计算示例