自洽场迭代流程

Open In Colab

学习目标

  • 理解自洽场(SCF)循环的核心逻辑

  • 掌握密度泛函理论(DFT-LDA)的实现

  • 观察能量收敛过程并分析轨道能量

SCF 循环原理

多电子体系的波函数通过迭代求解自洽方程:

  1. 初始猜测:给定初始电子密度 \(n_0(r)\)

  2. 构造有效势\(V_{\mathrm{eff}}[n] = V_{\mathrm{ext}} + V_{\mathrm{H}}[n] + V_{\mathrm{xc}}[n]\)

  3. 求解轨道:本征值问题得到新的波函数 \(\psi_i\)

  4. 更新密度\(n_{\mathrm{new}} = \sum_i f_i |\psi_i|^2\)

  5. 检查收敛:若 \(|E_{\mathrm{new}} - E_{\mathrm{old}}| < \epsilon\),结束;否则混合密度后返回步骤 2

理论基础:自洽场迭代算法

Kohn-Sham 方程的自洽求解流程:

迭代步骤

  1. 初始化:设定初始密度 \(n^{(0)}(r)\)(类氢猜测)

  2. 构造有效势

\[V_{\text{eff}}^{(k)}[n] = V_{\text{ext}} + V_H[n^{(k)}] + V_{xc}[n^{(k)}]\]

其中 Hartree 势:

\[V_H(r) = \int \frac{n(r')}{|r-r'|}d^3r'\]
  1. 求解本征问题

\[\left[-\frac{1}{2}\nabla^2 + V_{\text{eff}}^{(k)}\right]\psi_i = \varepsilon_i\psi_i\]
  1. 更新密度

\[n^{(k+1)}(r) = \sum_i f_i |\psi_i(r)|^2\]
  1. 密度混合(加速收敛):

\[n^{(k+1)} \leftarrow \alpha n^{(k+1)} + (1-\alpha)n^{(k)}\]
  1. 收敛判据\(\|n^{(k+1)} - n^{(k)}\| < \epsilon\)\(|E^{(k+1)} - E^{(k)}| < \epsilon\)

代码实现run_lsda_pz81(cfg) 函数执行完整 SCF 循环

[1]:
# 环境配置
import sys

if "google.colab" in sys.modules:
    !pip install -q git+https://github.com/bud-primordium/AtomSCF.git
[2]:
# 配置中文字体(避免乱码)
import matplotlib.pyplot as plt
import matplotlib

# 跨平台中文字体配置
matplotlib.rcParams['font.sans-serif'] = [
    'Arial Unicode MS',      # macOS
    'WenQuanYi Micro Hei',  # Linux
    'SimHei',                # Windows
    'DejaVu Sans'            # Fallback
]
matplotlib.rcParams['axes.unicode_minus'] = False

# 清除字体缓存(重要!)
try:
    import matplotlib.font_manager as fm
    fm._load_fontmanager(try_read_cache=False)
except Exception:
    pass

[3]:
import numpy as np
import matplotlib.pyplot as plt
from atomscf.grid import radial_grid_linear
from atomscf.scf import SCFConfig, run_lsda_pz81

plt.style.use('seaborn-v0_8-darkgrid')
plt.rcParams['figure.figsize'] = (12, 5)

Al 原子自洽计算

铝(Z=13)电子组态:1s² 2s² 2p⁶ 3s² 3p¹

[4]:
# 生成网格
r, w = radial_grid_linear(n=800, rmin=1e-5, rmax=30.0)

# 配置 Al 原子(Z=13,自动使用 default_occupations)
cfg = SCFConfig(
    Z=13,
    r=r,
    w=w,
    maxiter=50,
    tol=1e-6,
    mix_alpha=0.3,  # 密度混合系数
    spin_mode="LSDA",  # 自旋极化
)

print("配置信息:")
print(f"  原子: Al (Z={cfg.Z})")
print(f"  网格点数: {len(r)}")
print(f"  收敛阈值: {cfg.tol:.0e} Hartree")
print(f"  自旋模式: {cfg.spin_mode}")

运行 LSDA-PZ81 自洽计算

使用 Perdew-Zunger 1981 交换关联泛函:

[5]:
# 执行自洽计算
result = run_lsda_pz81(cfg)

print("\n收敛结果:")
print(f"  收敛状态: {'成功' if result.converged else '失败'}")
print(f"  迭代次数: {result.iterations}")

# 安全访问能量(可能为 None)
E_total = result.energies.get('E_total', 0.0) if result.energies else 0.0
E_kin = result.energies.get('E_kin', 0.0) if result.energies else 0.0

print(f"  总能量: {E_total:.6f} Hartree")
print(f"  总能量: {E_total * 27.211:.3f} eV")

print("\n能量分解:")
print(f"  动能: {E_kin:.6f} Ha")
print(f"  外势能: {result.energies.get('E_ext', 0.0) if result.energies else 0.0:.6f} Ha")
print(f"  Hartree 能: {result.energies.get('E_H', 0.0) if result.energies else 0.0:.6f} Ha")
print(f"  交换关联能: {result.energies.get('E_xc', 0.0) if result.energies else 0.0:.6f} Ha")

轨道能量分析

输出所有占据轨道的本征能量:

[6]:
from atomscf.occupations import default_occupations

# 获取 Al 的默认占据配置
occ_specs = default_occupations(cfg.Z)

print("轨道能量 (Hartree):")
print("\nl   轨道   占据数   能量 (Ha)     能量 (eV)")
print("-" * 55)

for spec in occ_specs:
    l = spec.l
    n_idx = spec.n_index
    spin = spec.spin
    occ = spec.f_per_m * (2 * l + 1)  # 总占据数

    # 获取对应的能量(使用字符串 "up" 或 "down")
    energies_l_spin = result.eps_by_l_sigma.get((l, spin), [])

    if n_idx < len(energies_l_spin):
        eps = energies_l_spin[n_idx]
        label = spec.label if hasattr(spec, 'label') else f"{n_idx+1}{'spdf'[l]}"
        print(f"{l}   {label:6s}   {occ:>5.1f}    {eps:>10.6f}    {eps*27.211:>10.3f}")

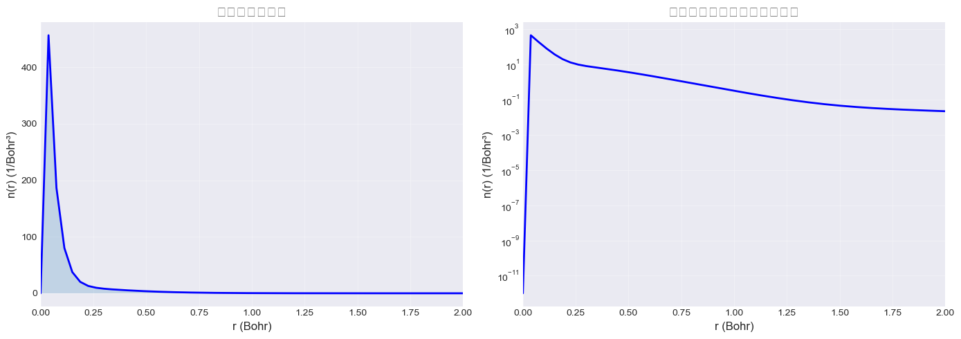
电子密度可视化

绘制总电子密度分布:

[7]:
fig, (ax1, ax2) = plt.subplots(1, 2, figsize=(14, 5))

# 左图:总密度(线性刻度)
n_total = result.n_up + result.n_dn
ax1.plot(r, n_total, 'b-', linewidth=2)
ax1.fill_between(r, 0, n_total, alpha=0.2)
ax1.set_xlabel('r (Bohr)', fontsize=12)
ax1.set_ylabel('n(r) (1/Bohr³)', fontsize=12)
ax1.set_title('总电子密度分布', fontsize=14)
ax1.set_xlim(0, 2)
ax1.grid(alpha=0.3)

# 右图:总密度(对数刻度)
ax2.semilogy(r, n_total + 1e-12, 'b-', linewidth=2)
ax2.set_xlabel('r (Bohr)', fontsize=12)
ax2.set_ylabel('n(r) (1/Bohr³)', fontsize=12)
ax2.set_title('总电子密度分布(对数刻度)', fontsize=14)
ax2.set_xlim(0, 2)
ax2.grid(alpha=0.3, which='both')

plt.tight_layout()
plt.show()

# 验证总电子数
N_total = np.sum(n_total * w * 4 * np.pi * r**2)
print(f"\n电子数积分: {N_total:.2f} (理论值: 13)")
../_images/tutorials_03-scf_12_0.png

占据轨道波函数

可视化所有占据轨道:

[8]:
fig, axes = plt.subplots(1, 3, figsize=(15, 4))

# 获取占据配置
occ_specs = default_occupations(cfg.Z)

# 分组:s 和 p 轨道
s_orbitals = [spec for spec in occ_specs if spec.l == 0]
p_orbitals = [spec for spec in occ_specs if spec.l == 1]

# s 轨道
ax = axes[0]
for spec in s_orbitals:
    u_list = result.u_by_l_sigma.get((spec.l, spec.spin), [])
    if spec.n_index < len(u_list):
        u = u_list[spec.n_index]
        occ = spec.f_per_m * (2 * spec.l + 1)
        label = f"{spec.n_index+1}s_{spec.spin} (occ={occ:.1f})"
        ax.plot(r, u, label=label, linewidth=2)

ax.set_xlabel('r (Bohr)', fontsize=11)
ax.set_ylabel('u(r)', fontsize=11)
ax.set_title('s 轨道波函数', fontsize=12)
ax.set_xlim(0, 8)
ax.legend(fontsize=9)
ax.grid(alpha=0.3)

# p 轨道
ax = axes[1]
for spec in p_orbitals:
    u_list = result.u_by_l_sigma.get((spec.l, spec.spin), [])
    if spec.n_index < len(u_list):
        u = u_list[spec.n_index]
        occ = spec.f_per_m * (2 * spec.l + 1)
        label = f"{spec.n_index+1}p_{spec.spin} (occ={occ:.1f})"
        ax.plot(r, u, label=label, linewidth=2)

ax.set_xlabel('r (Bohr)', fontsize=11)
ax.set_ylabel('u(r)', fontsize=11)
ax.set_title('p 轨道波函数', fontsize=12)
ax.set_xlim(0, 10)
ax.legend(fontsize=9)
ax.grid(alpha=0.3)

# 所有轨道叠加
ax = axes[2]
for spec in occ_specs:
    u_list = result.u_by_l_sigma.get((spec.l, spec.spin), [])
    if spec.n_index < len(u_list):
        u = u_list[spec.n_index]
        label = f"{spec.n_index+1}{'spdf'[spec.l]}_{spec.spin}"
        linestyle = '-' if spec.l == 0 else '--'
        ax.plot(r, u, label=label, linewidth=1.5, linestyle=linestyle)

ax.set_xlabel('r (Bohr)', fontsize=11)
ax.set_ylabel('u(r)', fontsize=11)
ax.set_title('所有轨道叠加', fontsize=12)
ax.set_xlim(0, 10)
ax.legend(fontsize=8, ncol=2)
ax.grid(alpha=0.3)

plt.tight_layout()
plt.show()
../_images/tutorials_03-scf_14_0.png

SCF 收敛特性

自洽迭代的收敛速度取决于:

  • 密度混合系数 mix_alpha(0.2-0.5 较稳定)

  • 初始猜测质量(类氢轨道 vs Thomas-Fermi)

  • 系统复杂度(电子数、开壳层程度)

典型迭代次数:

  • 轻元素(He, Li):5-15 次

  • 中等元素(Al, Si):10-25 次

  • 开壳层体系:15-40 次

下一步