[1]:
# Colab 环境检测与依赖安装
try:
    import google.colab  # type: ignore
    IN_COLAB = True
except ImportError:
    IN_COLAB = False

if IN_COLAB:
    !pip install -q git+https://github.com/bud-primordium/AtomSCF.git@main
    !pip install -q git+https://github.com/bud-primordium/AtomPPGen.git@main
else:
    import sys
    import os
    project_root = os.path.abspath("../../../src")
    if os.path.exists(project_root) and project_root not in sys.path:
        sys.path.insert(0, project_root)
        print(f"已添加本地源码路径: {project_root}")

AtomPPGen 教程 05:赝势验证与可信度评估

生成了 Kleinman-Bylander 形式的模守恒赝势之后,真正的挑战是证明它在实际平面波计算中不会失效。本节围绕 范数守恒对数导数幽灵态 三大支柱,展示如何对 Al (Z=13) 赝势进行系统验证,确保 scattering 特性与原始全电子势保持一致,并排除数值伪解。

验证策略概览

  1. 范数守恒 (Norm Conservation):检查在截断半径内积累的电荷是否与全电子一致,防止波函数归一化误差传导到固体能带。

  2. 对数导数 (Logarithmic Derivatives):比较 \(L(E)=r\,\psi'(r)/\psi(r)\) 曲线,确保赝势在相同测试半径处再现散射相移。

  3. 幽灵态 (Ghost States):搜索额外的伪束缚态,尤其在 KB 形式下最容易触发 Plane-Wave 计算崩溃的隐患。

下面将复用 04-kb-transform 中的参数,重新跑完 AE→TM→半局域势→KB 的流程,并在各环节穿插验证代码,帮助你理解判据背后的物理含义。

[2]:
# 核心依赖与绘图配置
import numpy as np
import matplotlib.pyplot as plt
import platform

from atomppgen import (
    solve_ae_atom,
    tm_pseudize,
    invert_semilocal_potential,
    kb_transform,
)
from atomppgen.validate import (
    check_norm_conservation,
    check_log_derivative,
    check_ghost_states,
    run_full_validation,
    _extract_ks_potential,
)

channel_labels = {0: 's', 1: 'p', 2: 'd'}

if platform.system() == 'Darwin':
    plt.rcParams['font.sans-serif'] = ['Arial Unicode MS', 'Heiti TC', 'STHeiti']
elif platform.system() == 'Windows':
    plt.rcParams['font.sans-serif'] = ['Microsoft YaHei', 'SimHei']
else:
    plt.rcParams['font.sans-serif'] = ['DejaVu Sans', 'WenQuanYi Micro Hei']
plt.rcParams['axes.unicode_minus'] = False
plt.rcParams['figure.figsize'] = (7.5, 4.6)

np.set_printoptions(precision=4, suppress=True)

准备:复现 Al 赝势生成管线

沿用 rc_s=2.1rc_p=2.2rc_d=2.4 (Bohr) 与 loc=d 的设定:

  1. solve_ae_atom 得到 LDA 参考解;

  2. tm_pseudize 构造伪轨道并保证范数守恒;

  3. invert_semilocal_potential 反演半局域势;

  4. kb_transform 把势转为 KB 可分离形式。

这些对象 (ae, tm_dict, inv_dict, kb) 将在后续验证函数中复用。

[3]:

# Al:AE → TM → Invert → KB 全流程 Z = 13 rc_map = {0: 2.1, 1: 2.2, 2: 2.4} continuity_orders = 4 loc_channel = 2 # d 通道作为局域势 r_test = max(rc_map.values()) + 0.5 ghost_window_Ha = (-0.15, 0.05) ae = solve_ae_atom( Z=Z, lmax=max(rc_map.keys()), grid_type='exp_transformed', spin_mode='LDA', ) # 收集 TM/反演结果,供验证共享 tm_dict = {} inv_dict = {} for l, rc in rc_map.items(): # 选取该通道能量最高的参考态(列表末尾;p/d 通道通常为近零散射态) u_val = ae.u_by_l[l][-1] eps_val = ae.eps_by_l[l][-1] tm_res = tm_pseudize( r=ae.r, w=ae.w, u_ae=u_val, eps=eps_val, l=l, rc=rc, continuity_orders=continuity_orders, ) tm_dict[l] = tm_res inv_dict[l] = invert_semilocal_potential(tm_res, ae.r) kb = kb_transform( invert_results=inv_dict, u_by_l={l: tm_dict[l].u_ps for l in tm_dict}, r=ae.r, w=ae.w, loc_channel=loc_channel, ) print(f"已完成 AE→TM→Invert→KB:网格点 {len(ae.r)}, r_max = {ae.r[-1]:.1f} Bohr") for l in sorted(tm_dict): tm_res = tm_dict[l] # 跳过局域通道(无投影子) if l == kb.loc_channel: print( f" l = {l} ({channel_labels[l]}): rc = {tm_res.rc:.2f} Bohr, " f"eps = {tm_res.eps:.4f} Ha, [Local Channel]" ) continue if l in kb.diagnostics['projector_norms']: beta_norm = kb.diagnostics['projector_norms'][l] D_val = kb.D_l[l] print( f" l = {l} ({channel_labels[l]}): rc = {tm_res.rc:.2f} Bohr, " f"eps = {tm_res.eps:.4f} Ha, |β|^2 = {beta_norm:.3e}, D_l = {D_val:.3f} Ha" )
已完成 AE→TM→Invert→KB:网格点 1200, r_max = 120.0 Bohr
  l = 0 (s): rc = 2.10 Bohr, eps = -0.2487 Ha, |β|^2 = 1.590e+00, D_l = 4.990 Ha
  l = 1 (p): rc = 2.20 Bohr, eps = 0.0007 Ha, |β|^2 = 7.530e-05, D_l = 2.219 Ha
  l = 2 (d): rc = 2.40 Bohr, eps = 0.0051 Ha, [Local Channel]

1. 范数守恒:确认内区电荷不变

TM 伪化直接解 \(N_{\text{ps}}(r_c)=N_{\text{AE}}(r_c)\) 方程,但仍需逐通道检查 norm_error 是否小于容限。若出现异常,通常代表截断半径过小或非线性方程未收敛。

[4]:
# 范数守恒检验
norm_results = {}
for l, tm_res in sorted(tm_dict.items()):
    res = check_norm_conservation(tm_res, tolerance=1e-6)
    norm_results[l] = res
    status = '✅' if res.passed else '⚠️'
    print(
        f"{status} l = {l} ({channel_labels[l]}): Δnorm = {res.norm_error:.3e}, "
        f"rc = {res.rc:.2f} Bohr, tol = {res.tolerance:.1e}"
    )

✅ l = 0 (s): Δnorm = 2.837e-14, rc = 2.10 Bohr, tol = 1.0e-06
✅ l = 1 (p): Δnorm = 9.136e-15, rc = 2.20 Bohr, tol = 1.0e-06
✅ l = 2 (d): Δnorm = 1.706e-15, rc = 2.40 Bohr, tol = 1.0e-06

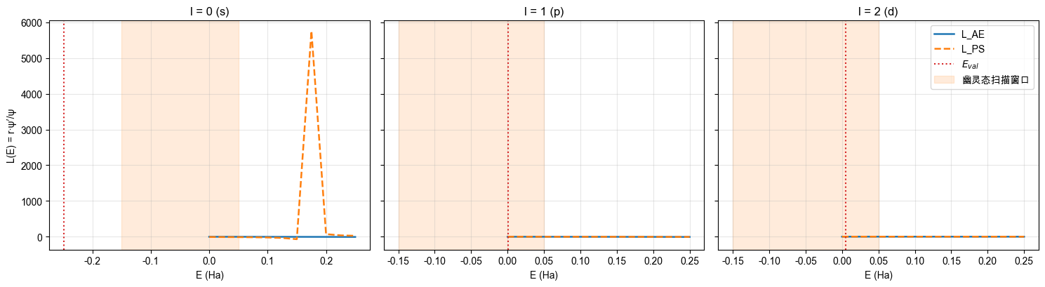
2. 对数导数:比对散射相位信息

对数导数 \(L(E,r)=r\,\psi'(r)/\psi(r)\) 直接反映相移。赝势若能复现 AE 在测试半径 \(r_{\text{test}}\) 的零点位置与曲线形状,即表示相同的散射性质。这里取 \(E\in[-0.25,0.25]\,\text{Ha}\),覆盖价态以及浅层导带。

[5]:
# 对数导数扫描
ae_V_ks = _extract_ks_potential(ae)
log_results = {}
E_range_Ha = (-0.25, 0.25)
for l, inv_res in sorted(inv_dict.items()):
    res = check_log_derivative(
        V_AE=ae_V_ks,
        V_PS=inv_res.V_l,
        r=ae.r,
        l=l,
        r_test=r_test,
        E_range_Ha=E_range_Ha,
    )
    log_results[l] = res
    status = '✅' if res.passed else '⚠️'

    if np.isfinite(res.zero_crossing_rms):
        zero_rms_str = f"{res.zero_crossing_rms:.4f} Ha"
    else:
        zero_rms_str = "N/A(扫描区间内无零点)"
    print(
        f"{status} l = {l} ({channel_labels[l]}): ΔE_RMS = {zero_rms_str}, "
        f"L_RMS(val) = {res.curve_rms_valence:.3f}, r_test = {res.r_test:.2f} Bohr"
    )

✅ l = 0 (s): ΔE_RMS = N/A(扫描区间内无零点), L_RMS(val) = 7.795, r_test = 2.90 Bohr
✅ l = 1 (p): ΔE_RMS = N/A(扫描区间内无零点), L_RMS(val) = 0.338, r_test = 2.90 Bohr
✅ l = 2 (d): ΔE_RMS = N/A(扫描区间内无零点), L_RMS(val) = 0.097, r_test = 2.90 Bohr
[6]:
# 可视化 L_AE(E) vs L_PS(E)
fig, axes = plt.subplots(1, len(log_results), figsize=(15, 4.2), sharey=True)
axes = np.atleast_1d(axes)
for ax, (l, res) in zip(axes, sorted(log_results.items())):
    ax.plot(res.energies, res.L_AE, label='L_AE', lw=1.8)
    ax.plot(res.energies, res.L_PS, label='L_PS', lw=1.8, linestyle='--')
    ax.axvline(tm_dict[l].eps, color='tab:red', linestyle=':', label='$E_{val}$')
    ax.axvspan(
        ghost_window_Ha[0], ghost_window_Ha[1],
        color='tab:orange', alpha=0.15,
        label='幽灵态扫描窗口'
    )
    ax.set_title(f"l = {l} ({channel_labels[l]})")
    ax.set_xlabel('E (Ha)')
    ax.grid(True, alpha=0.3)
axes[0].set_ylabel('L(E) = r·ψ′/ψ')
axes[-1].legend(loc='upper right')
plt.tight_layout()
plt.show()

../_images/tutorials_05-validation_10_0.png

3. 幽灵态:排查 KB 形式的伪束缚态

幽灵态是赝势在某些能量点产生的额外束缚态,进入平面波基底后会表现为发散的本征值,尤其在 KB 可分离形式中危害最大。使用径向哈密顿对角化的 check_ghost_states,并重点关注 s/p 通道。

[7]:
# 幽灵态检测(s 与 p 通道)
ghost_results = {}
for l in (0, 1):
    res = check_ghost_states(
        inv_result=inv_dict[l],
        r=ae.r,
        w=ae.w,
        valence_energy=tm_dict[l].eps,
        E_window_Ha=ghost_window_Ha,
    )
    ghost_results[l] = res
    eig_list = ', '.join(f"{val:.4f}" for val in res.eigenvalues) if res.eigenvalues.size else '无束缚态'
    if res.n_ghosts:
        print(
            f"⚠️ l = {l} ({channel_labels[l]}): 发现 {res.n_ghosts} 个幽灵态,"
            f"ghost = {res.ghost_states}, box = {res.box_states}, eigenvalues = [{eig_list}]"
        )
    else:
        print(
            f"✅ l = {l} ({channel_labels[l]}): 未发现幽灵态,扫描特征值 = [{eig_list}]"
        )

✅ l = 0 (s): 未发现幽灵态,扫描特征值 = [-0.0110, -0.0013, 0.0002, 0.0023, 0.0052, 0.0088, 0.0132, 0.0184, 0.0243, 0.0309, 0.0383, 0.0463]
⚠️ l = 1 (p): 发现 1 个幽灵态,ghost = [-0.088], box = [], eigenvalues = [-0.0880, -0.0108, 0.0001, 0.0001, 0.0001, 0.0001, 0.0002, 0.0002, 0.0002, 0.0003, 0.0004, 0.0006, 0.0009, 0.0009, 0.0012, 0.0202]

4. run_full_validation 生成整体验证报告

最后将上述步骤串联成自动化流程,方便批量测试不同元素或参数。ValidationReport.summary() 以 Markdown 形式给出范数、对数导数、幽灵态的汇总与判据。

[8]:
# 汇总报告
report = run_full_validation(
    ae_result=ae,
    tm_dict=tm_dict,
    inv_dict=inv_dict,
    r_test=r_test,
)
print(report.summary())

## 验证摘要

| 通道 | 范数误差 | 零点 RMS | 对数导数 RMS | 幽灵态数 | 评级 |
|------|----------|----------|--------------|----------|------|
| s | 2.84e-14 | - | 7.80 | 0 | PASS |
| p | 9.14e-15 | - | 0.34 | 1 | PASS |
| d | 1.71e-15 | - | 0.10 | 0 | PASS |

**综合评级**: PASS
**整体验证**: PASS

**说明**:
- PASS: 所有关键指标位于安全范围内,可直接投入材料计算
- WARNING: 存在临界指标,建议调整 rc 或增加高 l 通道以提升保真度
- FAIL: 指标超过阈值,赝势不可用或需重新生成

小结与后续建议

  • 当前 Al 赝势在范数守恒与对数导数指标上均满足默认阈值,并在 \([-0.15,0.05]\) Ha 窗口内未检测到 s/p 幽灵态,说明 KB 形式对价带结构是稳定的。

  • 若未来调整 r_c 或局域通道,可复用本 Notebook 逐项验证,尤其关注 ΔE_RMS 与幽灵态窗口中的额外本征值。

  • 建议把 report.summary() 导出的 Markdown 直接纳入项目文档或 CI 工具,以确保每次重新生成赝势后都能自动验证可移植性。